Orchestrate AI-driven email communication with guardrails
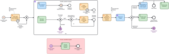
This blueprint demonstrates how to orchestrate an AI-driven email conversation in Camunda 8.8-alpha4. It handles inbound and outbound email using the generic Camunda Email connector, then uses an AI agent (LangChain 4j) to draft replies, enriched with short-term variables and long-term memory chunks from the Camunda Vector Database Connector. When BPMN-defined guardrails around token use, sentiment, or other criteria are breached, it escalates to a human knowledge worker. The blueprint stores knowledge base articles and past conversations as embeddings for Retrieval-Augmented Generation (RAG). The connector ships with two ready-to-use Camunda forms for escalation and resolution review. Please note that alpha software interfaces may change without notice.
Features and Benefits
Long-term memory via vector database
Human escalation
Details
- Marketplace release date -
- Last Github commit -
-
Associated Product Group Categories:
- Quick Start
-
Version Compatibility:
-
Used resources:
522488,522490

