https://acheron-tech.com/
Ticket support, reimagined with AI
Ticket support, reimagined with AI

Ticket support, reimagined with AI

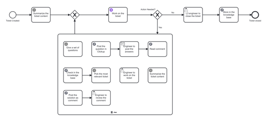
Acheron's AI-Powered Ticket Supporting System blueprint addresses the challenges of lost productivity, time zone delays, and high support costs by automating ticket handling with AI and Camunda. It summarizes and validates tickets, retrieves relevant knowledge, and enriches the database with every resolved issue. The result is faster SLA compliance, reduced repetitive checks for engineers, smarter support operations, and 24x7 availability without additional staffing.


Features and Benefits

AI-powered ticket summaries

Eliminates wasted time reading lengthy, unclear tickets by generating concise summaries, reducing delays across different time zones.

Intelligent ticket validation

Prevents productivity loss by ensuring tickets are complete before engineers engage. Missing details are automatically flagged with clarifying questions.

AI-driven knowledge retrieval

Reduces duplicate effort by surfacing relevant solutions from the knowledge base, cutting SLA times and lowering support costs.

Human-AI collaboration

Engineers focus on solving real issues, while AI handles repetitive checks, leading to higher productivity and better use of human expertise.

Continuous knowledge enrichment

Every resolved ticket strengthens the knowledge base, enabling smarter, faster, and 24x7 intelligent support across time zones.

Details

  • Marketplace release date -
  • Last Github commit -
  • Associated Product Group Categories:
    • Agentic Solutions
  • Version Compatibility:
  • Used resources:

Support and documentation
Creator


Resources