https://www.linkedin.com/in/ganesh-kumar-g-01a047325/
Automate GCC Motor Claims with Camunda
Automate GCC Motor Claims with Camunda

Automate GCC Motor Claims with Camunda

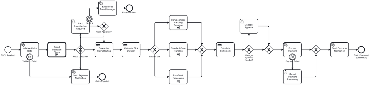
The GCC FNOL Automation connector enables insurance organizations to instantly trigger Camunda processes from any digital channel—web portals, mobile apps, call center systems, or First Notice of Loss (FNOL) intake bots. It validates GCC-specific identity formats, vehicle plate patterns, and multi-language inputs before initiating the FNOL workflow. The connector orchestrates early-stage claim creation, customer notification, routing, fraud checks, SLA timers, and downstream integrations with policy or claims systems. Designed for Gulf Cooperation Council (GCC) insurers, TPAs, and motor claims platforms looking to modernize and automate their FNOL process.


Features and Benefits

GCC identity and vehicle validation

Validates Emirates ID, Iqama, QID, CPR, Civil ID, and GCC plate formats before triggering processes.

Instant FNOL process initiation

Automatically starts Camunda-based processes with routing, approvals, fraud checks, and SLA timers.

Multi-channel integration

Accept FNOL data from web forms, bots, mobile apps, call centers, and external systems.

Multilingual support

Supports six GCC-relevant languages including Arabic (RTL), Urdu (RTL), Hindi, Malayalam, Filipino, and English.

Fraud pre-screening

Performs parallel fraud checks on submission and provides a risk score for workflow routing.

Built for GCC insurance regulations

Handles regional compliance, claim structures, policy references, and jurisdictional claim rules.

Details

  • Marketplace release date -
  • Last Github commit -
  • Associated Product Group Categories:
    • Solution Accelerators
  • Version Compatibility:
  • Used resources:

Support and documentation
Creator


Resources