Protect your data from AI and integration leaks
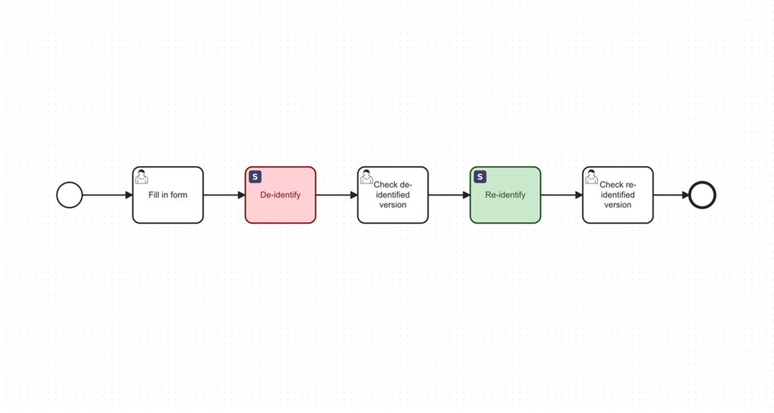
The Skyflow outbound connector integrates with Skyflow Detect to de-identify (tokenize) sensitive fields in structured JSON data and re-identify (reveal) previously tokenized values. De-identification locates sensitive information such as personally identifiable information (PII), protected health information (PHI), and payment card industry (PCI) information from text, PDFs, images, and audio files and then redacts that information with tokens. You can use this de-identified data for a variety of tasks such as model training, fine tuning, running secure inference, performing privacy-aware analytics, or any other operational task that requires de-identified unstructured data. De-identifying data also enables you to protect detected sensitive information within the vault to operate on in the future, such as using Skyflow's advanced governance capabilities to control how users access the sensitive data or re-identify the associated tokens. You can de-identify data via APIs for discrete transactions or via batch workflows with Pipelines.
Features and Benefits
Vault-backed tokenization and re-identification
Privacy-safe AI and analytics enablement
Details
- Marketplace release date -
- Last Github commit -
-
Associated Product Group Categories:
- Enterprise Applications
-
Version Compatibility:
-
Used resources:

