End-to-end procure-to-pay automation
This is a comprehensive Procure-to-Pay automation platform built on Camunda that orchestrates the complete procurement lifecycle for CPG and manufacturing companies. The solution features AI-powered purchase requisition classification (GPT-4o-mini), dynamic approval routing via DMN decision tables, intelligent document processing for invoice extraction (AWS Textract + Claude Haiku), and AI-driven three-way matching (GPT-4o) that automatically validates purchase orders, goods receipts, and invoices. With seamless ERPNext integration, quality inspection workflows for food-grade materials, automated payment method selection, and early discount capture, the platform reduces procurement cycle time by 75%, eliminates manual data entry, and provides complete audit trails through OpenSearch. The multi-tenant architecture supports configurable approval thresholds, SLA tracking, and industry-specific compliance requirements, delivering measurable ROI through process automation, error reduction, and accelerated cash-to-cash cycles.
Features and Benefits
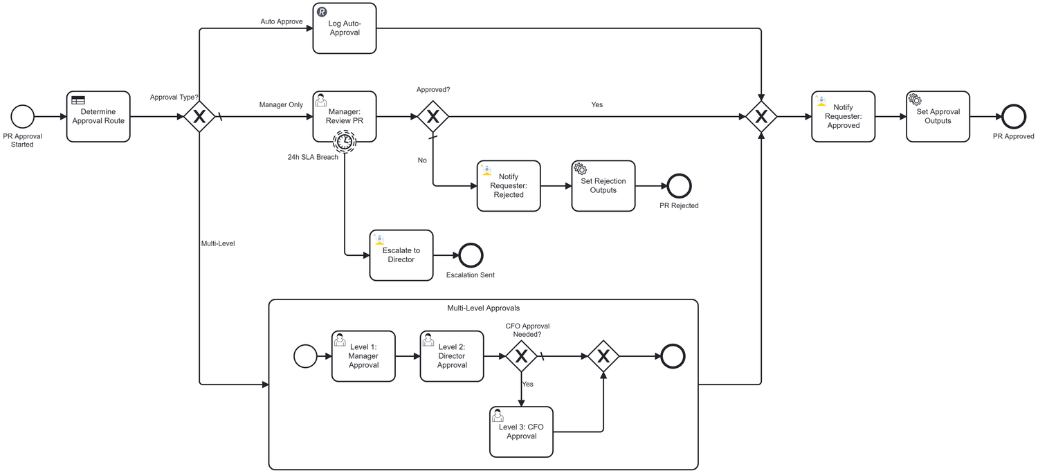
Dynamic approval routing
Intelligent invoice processing
AI-driven three-way match
Seamless ERP integration and payment automation
Details
- Marketplace release date -
- Last Github commit -
-
Associated Product Group Categories:
- Solution Accelerators
-
Version Compatibility:
-
Used resources:
522492,415933













